欢迎来到平顶山市科学技术局!
繁体| 本网站已经支持IPV6
您现在的位置:首页 > 专题专栏 > 科普园地
【生命科普】北航生物芯片研究团队开发肺癌精准诊疗新模式
2024-06-11 浏览次数:

来源:北京航空航天大学 


肺癌居我国各类恶性肿瘤首位

且患病人群呈年轻化趋势

为精准筛选肺癌免疫治疗获益人群

“重塑”肺癌诊疗模式

北京航空航天大学常凌乾教授团队

开发了一种新型纳米医疗芯片

提高了对免疫疗法疗效的预测准确率

相关成果日前发表于《PNAS》

 

9.png 

 

近日,北京航空航天大学生物与医学工程学院常凌乾团队报道了一种新型纳米医疗芯片,可以快速检测肺癌循环肿瘤细胞(CTCs)内PD-L1基因表达、以及肿瘤细胞响应免疫细胞的行为表型;进一步对患者来源的CTCs进行亚群划分,依此预测肺癌患者对免疫疗法的治疗效果。与传统组织活检技术相比,临床准确率(AUC值)由57%显著提高到90%以上。

 

成果以“Genetic and phenotypic profiling of single living circulating tumor cells from patients with microfluidics”为题,发表在《PNAS》上。

第一作者:北京航空航天大学生物与医学工程学院助理教授董再再、2023届硕士生汪于森

通讯作者:北京航空航天大学常凌乾教授

第一单位:北京航空航天大学

免疫疗法是临床上最具有前景的肿瘤治疗方式之一,曾获2018年诺贝尔生理医学奖。该疗法采用PD-L1抑制剂等免疫检查点抑制剂(ICI),重新激活癌症患者体内的免疫细胞,提高对肿瘤细胞的识别和清除能力,但在临床中,仅有部分患者能从免疫治疗中获益。大量研究表明,仅依靠单一免疫标记物(如 PD-L1),无法准确预测患者对 ICI 的反馈。临床常规组织活检,受限于取样位和检测的精准性,也无法准确评估肿瘤的异质性。如何精准预测免疫治疗的疗效,成为了提高免疫治疗效率亟待解决的首要问题。

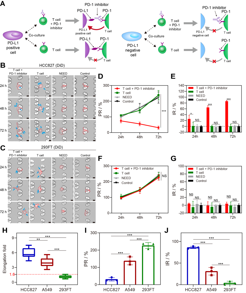
针对这一临床难题,研究者们开发了一种新型纳米医疗芯片。该纳米芯片(名为“NICHE”)集CTC捕获、基因检测与行为分析于一体(图1)。首先采用磁场和细胞尺寸,高效去除(> 93%)肺癌病人血样中的白细胞,并捕获CTCs使其形成单细胞阵列。利用纳米电穿孔技术递送一种新型四面体荧光探针(DNAT)至活细胞内,快速、精准检测细胞中内PD-L1基因调控。进一步,与免疫T细胞的共培养,原位分析CTCs增殖和表型变化,并将细胞行为与基因表达异质性进行关联分析。


10.png 


1. 循环肿瘤细胞(CTCs)捕获、原位培养和基因分析芯片系统NICHE,用于肺癌免疫治疗的精准预测与监测


为了实现活CTCs内PD-L1基因的量化分析,研究者们设计了一种具有四面体结构的DNA探针,具有良好的特异性。完成基因检测的CTCs,保持了良好的活性,通过与免疫T细胞的共培养,研究者们发现,部分肿瘤细胞在免疫抑制剂存在时,细胞形态发生了明显的变长,且细胞增殖行为被显著抑制(图2)。根据肿瘤细胞PD-L1的表达情况,研究者们划分出了PD-L1高表达与低表达的阈值;另外,根据肿瘤细胞与免疫细胞共培养的结果,研究者们划分出了肿瘤细胞形态发生变化的阈值。综合CTCs中PD-L1高表达(PD-L1high)且表型发生变化(PA+)的占比,该研究定义了一种新的指标,“NICHE指数”,用于预测癌症患者响应免疫疗法的疗效。


11.png 


2. NICHE芯片上实时分析CTCs与免疫细胞互作


为了评估NICHE在临床上预测免疫疗效的准确性,该研究收集了80名非小细胞肺癌患者的外周血,通过在NICHE平台上的检测,证明了该平台捕获 CTCs 并鉴定其基因和行为表型的能力(图3)。从方法对比结果来看,该研究提出的NICHE指数表现出高准确性,其AUC(0.906)明显高于目前临床上基于肿瘤组织中PD-L1表达细胞占比的标准参考方法(AUC=0.578)。此外,研究者们还对部分患者进行了长时间的用药监测,证实了NICHE在长期监测中的适用性。


12.png 


3. 采用NICHE系统对肺癌血样中的CTCs进行捕获与分析,并实现了患者免疫治疗的精准预测


目前,团队正在联合北大肿瘤医院吴楠主任制定一项行业标准,用于肺癌免疫治疗获益人群筛选,以达到肺癌个性化医疗,有望降低临床癌症医疗负担。