来源:《生物材料》
作者:查振刚等
暨南大学附属第一医院教授查振刚、教授张还添团队与暨南大学化学与材料学院教授曾戎团队合作,探究了一种延缓骨关节炎进展的新型治疗方案。相关成果1月27日发表于《生物材料》。
“我们首先在临床上收集了正常和骨关节炎的滑膜样本,结果发现骨关节炎滑膜中巨噬细胞沉积及BRD4表达远高于正常滑膜,二者存在较强的相关性。”论文最后通讯作者张还添对《中国科学报》表示,“由此我们判断BRD4是一个潜在的治疗靶点。”
据介绍,为了验证该靶点是否有效,研究人员构建了BRD4髓系条件性基因敲除鼠,并在动物水平上造模模拟滑膜炎,结果发现敲除巨噬细胞中的BRD4后,滑膜炎症和增生得到了有效地缓解。
张还添团队一直致力于研究代谢性关节炎疾病,构建了包括全基因、条件性基因敲除鼠及荧光示踪动物模型在内的完善实验平台。此前发表在《尖端科学》的研究成果中,采用单细胞测序技术发现骨关节炎患者M1型滑膜巨噬细胞较正常人滑膜组织明显增加。
基于该临床发现,研究人员从巨噬细胞着手,构建了仿凋亡小体纳米制剂,通过凋亡细胞的“食我”信号而捕获、诱导及重编程M1巨噬细胞的炎症表型,从而抑制骨关节炎炎症、延缓软骨的退变。这种“特洛伊木马”疗法为高效治疗骨关节炎开辟了一条新途径。
“骨关节炎是一种包括软骨退变、软骨下骨重塑、滑膜炎在内的,累及整个关节组织的疾病。我们和医生科学家合作,紧跟临床需求,研究开发了一种新型的靶向巨噬细胞的仿凋亡小体纳米颗粒,可以有效地延缓骨关节炎的进展。”论文共同通讯作者曾戎表示,骨关节炎作为一种严重的退行性疾病,发病率逐渐升高。
论文共同通讯作者查振刚指出,目前临床上的骨关节炎治疗按照骨关节炎的严重程度分为4个阶梯治疗,分别是基础、药物、微创、关节置换。“我们研究表明,在第二个阶梯治疗时,我们研发的可重编程巨噬细胞的仿凋亡小体纳米颗粒,通过调控骨关节炎微环境滑膜-巨噬细胞重编程,缓解骨关节炎上具有巨大的潜力。”
滑膜巨噬细胞是一种免疫细胞,已被证实在介导骨关节炎症状和进展中发挥关键作用。巨噬细胞的活化状态,如M1型炎症巨噬细胞的增加或抗炎M2亚型的减少,与软骨退变和骨关节炎严重程度高度相关。
该研究以临床问题为导向,以滑膜巨噬细胞为目标细胞群,通过构建仿凋亡小体的纳米生物医学体系等,并深入从基因敲除鼠、细胞水平及分子机制等多个层面证实其规律;循交叉学科思路,探索了以BRD4为靶点的药物递送体系在骨关节炎中的应用及临床转化可能。
“交叉学科的发展有利于各个学科之间发挥各自的特长,更好地提升药物的治疗效果,为病人治疗疾病,具有广泛的社会效益。”张还添表示,以缓解患者疼痛和病情进展为目的,交叉学科在转化医学中的应用具有广阔的前景。(来源:中国科学报 朱汉斌)

靶向BRD4重编程滑膜巨噬细胞的JQ1@PSLs制备及延缓骨关节炎进展示意图。

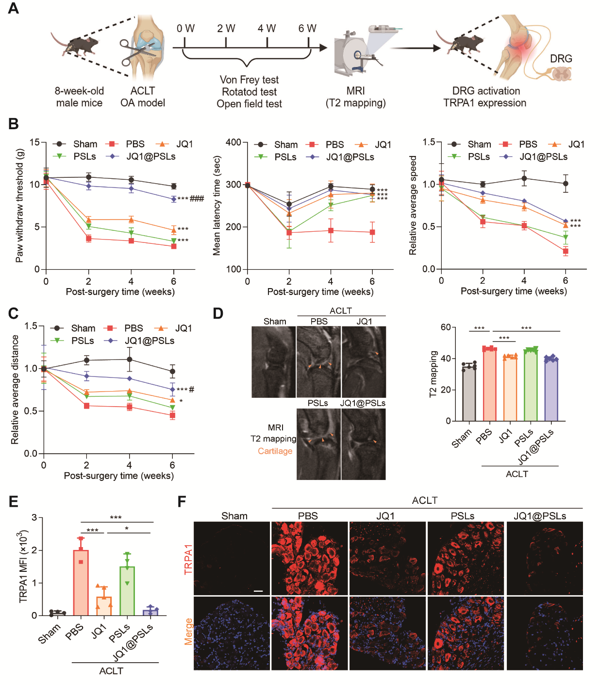
JQ1@PSLs可以有效降低OA的疼痛敏感性。

JQ1@PSLs能有效缓解骨关节炎进展中的滑膜炎症和软骨降解。本文由张还添供图。
豫公网安备 41040302000058号