来源:《先进科学》
作者:张还添等
经过多年的科研攻关,暨南大学附属第一医院教授查振刚、副教授张还添团队与合作者,首次研究明确了滑膜细胞通过激活糖酵解代谢而调节巨噬细胞招募及极化,驱动糖尿病骨关节炎发生发展的细胞学机制。
12月4日,上述成果发表于《先进科学》。“我们研究揭示了糖尿病骨关节炎患者更容易发生滑膜炎(产生关节积液)及软骨退变的细胞学基础及分子机制。”论文通讯作者之一张还添对《中国科学报》表示。
我国骨关节炎患者超1亿
骨关节炎是中老年人群最常见的退行性关节疾病。据统计,我国目前罹患症状性骨关节炎的患者超过1亿。我国也是全球糖尿病患者人数最多的国家之一,它与骨关节炎的发病有着千丝万缕的关系。
骨关节炎是临床最常见的慢性退行性疾病,与之相对应,随着年龄增加,糖尿病骨关节炎患者的人数也不断攀升。尽管这类患者也有关节疼痛、活动畸形及功能障碍等临床症状,但相较于非糖尿病骨关节炎患者,糖尿病骨关节炎患者的炎症水平更高、滑膜增生及软骨退变更显著,手术及术后感染的风险也增加。
“糖尿病患者往往体重增加且处于慢性炎症应激状态,越来越多证据表明糖尿病既是骨关节炎的独立危险因素,又能加重滑膜炎症促进软骨退变及关节炎进展。”张还添指出,认清滑膜组织的细胞学基础及其参与免疫炎症协同关节炎进展的机制具有重要的临床及科学。
查振刚/张还添团队长期关注代谢性骨病及关节疾病的研究,建立了成熟的全基因、条件性基因敲除鼠及荧光示踪动物模型,搭建了完善的细胞及分子生物学平台,相继揭示了Hippo-yes相关蛋白1(YAP1)及ICAM-1信号通路参与糖尿病骨关节炎发病的作用及机制。
张还添表示,最新研究进一步揭示了YAP1信号调控糖酵解关键转运体GLUT1的表达及转位的作用及机制,有助于进一步探索滑膜能量代谢紊乱参与炎症及代谢性关节疾病的机制,具有重要的临床意义。
糖尿病患者更易发生骨关节炎
细胞-细胞“对话”是引发滑膜炎/滑膜增生的必要条件,如滑膜细胞对巨噬细胞极化调节中发挥关键作用,同时炎症性巨噬细胞又能促进滑膜细胞的侵袭作用,从而形成细胞因子动态调控网络,促进滑膜炎症的反复发生。
“代谢性疾病,尤其是低度慢性炎症的2型糖尿病(T2DM)是骨关节炎发病的独立危险因素。”论文共同通讯作者、北京航空航天大学教授王晓刚表示,T2DM患者关节退变和代谢紊乱的结合可导致更严重的软骨破坏及反复滑膜炎症,从而提出了糖尿病骨关节炎的概念。
据介绍,糖尿病患者局部的促炎微环境(土壤)是导致持续性滑膜炎症、肿胀及关节软骨降解的驱动因素。然而,滑膜内或全身来源的巨噬细胞在调节滑膜环境和维持关节稳态方面的作用尤其代谢性关节疾病中的作用尚不清楚。
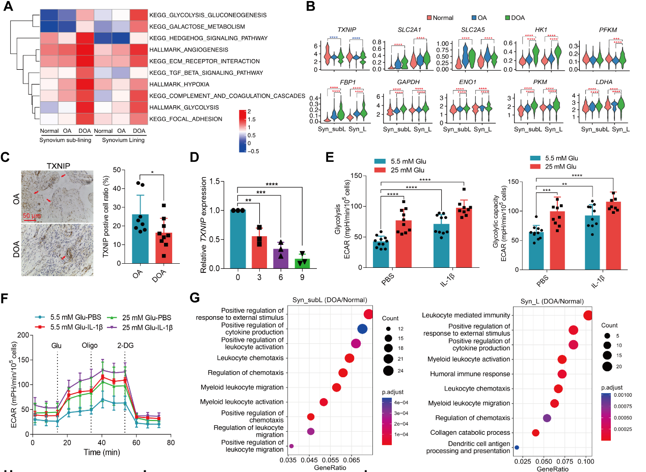
论文共同通讯作者查振刚表示,基于大量临床患者的滑膜样本,该研究首次证实糖尿病骨关节炎患者关节腔中驻留了更多的巨噬细胞且呈现向促炎M1巨噬细胞极化的趋势;首次发现糖尿病骨关节炎患者的滑膜细胞其代谢发生了重编程,表现为以糖酵解的方式提供了更多的能量,而后者通过细胞-细胞“对话”促进了巨噬细胞的M1极化。进一步揭示了YAP1信号通路在其中的作用。
“基于上述发现,靶向YAP1信号调控滑膜代谢重编有望为骨关节炎的诊治提供新思路。”查振刚说。
临床现象指引基础研究
作为临床医生,张还添心系患者,每天面临不少目前仍无法解决的临床及基础研究问题。他强调从临床问题出发,采用新技术如单细胞转录组测序、分子及细胞生物学技术、甚至纳米技术等去揭示疾病发生发展的机制具有重要的临床意义,为相关交叉学科研究提供了新范式。
张还添表示,目前针对糖尿病骨关节炎的研究主要集中在临床随访研究,更多是关注糖尿病自身的治疗、并发症处理及围手术期方案优化等,但对糖尿病骨关节炎的发病机制仍不清楚,大大限制了这类病人的诊治。
该研究以临床问题为导向,以滑膜组织标本为切入点,通过单细胞转录组测序及生物信息学分析,揭示了糖尿病骨关节炎患者滑膜细胞糖酵解途径活化、免疫细胞/巨噬细胞浸润及M1极化的规律以及细胞-细胞间互作的特点等,并深入从细胞水平、分子机制及基因敲除鼠等多个层面证实其规律;循交叉学科思路,探索了以YAP1为靶点的药物递送体系在糖尿病骨关节炎中的应用及临床转化可能。
“科研到临床治疗是研究的初衷,设计生物膜载药系统可以解决特定组织的靶向问题,为临床治疗提供了可能。”论文共同通讯作者、华南理工大学教授王小英表示,通过以疾病为出发点的学科交叉,我们证实仿生技术工程化在转化医学的应用具有广阔的前景。(来源:中国科学报 朱汉斌)

靶向YAP1调节糖酵解抑制巨噬细胞的浸润/M1极化,延缓糖尿病骨关节炎进展示意图。张还添供图,下同

糖尿病骨关节炎患者滑膜中M1巨噬细胞显著增加 ![]()

糖尿病骨关节炎滑膜细胞的糖酵解途径活化
豫公网安备 41040302000058号